Вышло обновление 18.1.4 для СПРУТКАМ.
В этом обновлении внесли 134 изменений, содержащие исправление ошибок и улучшение рабочего процесса.
Раздельный припуск в операции «Обработка крыльчаток»

В операцию «Обработка крыльчаток» добавили раздельный припуск: осевой и радиальный. Поддерживаются отрицательные значения.
Редактирование локальной СК

Из контекстного меню СК убрали пункты «Удалить активную СК» и «Редактировать активную СК». Теперь эти опции доступны сразу в списке систем координат для любой СК, а не только активной.
Новый дизайн иконок для вспомогательной геометрии

В рабочем задании любой операции можно построить вспомогательную геометрию. Например, чтобы замкнуть контур для обработки в операции «5D Стенки». Для работы с меню вспомогательной геометрии необходимо включить видимость модели на панели справа.
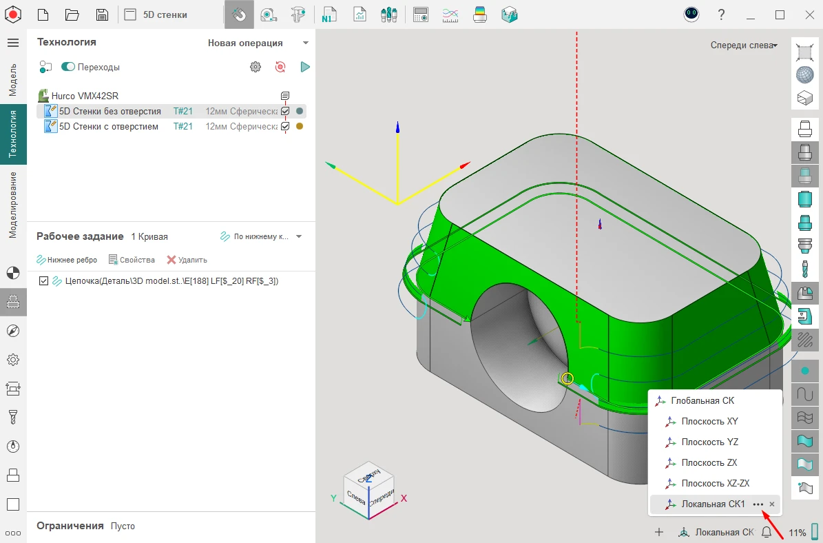
Новое рабочее задание для операции «5D Стенки»

Для операции «5D Стенки» добавили возможность задать рабочее задание по двум кривым. Работает, когда у вас есть разрывы, например, отверстие. Чтобы обработать такую деталь необходимо выбрать в качестве рабочего задания опцию «По двум кривым».

Сейчас первая кривая — всегда нижнее ребро. В нашем примере первую кривую достроили там, где у нас отверстие, до замкнутой кривой с помощью меню вспомогательной геометрии. Вторая кривая — всегда верхняя. И нужно задать или нарисовать между кривыми линии синхронизации. Чем больше и точнее линий синхронизаций, тем точнее получается траектория обработки.
Новый параметр для наплавки — минимальное время слоя

Для всех операций группы «Аддитивная» добавили новые параметры — минимальное время слоя и отвод экструдера.
Параметр «Минимальное время слоя» — это минимально допустимое время в секундах для печати одного слоя. Это нужно, чтобы обеспечить качественную печать. Например, если контур печатается слишком быстро, необходимо, чтобы материал успел остыть перед наплавкой следующего слоя. После последнего слоя никакая задержка не добавляется.
Параметр «Отвод экструдера» нужен, чтобы отвести экструдер на определенное расстояние. При этом отвод осуществляется по нормали к последней точке слоя, а возвращается обязательно в ту же точку, откуда выполнялся отвод. После такого отвода включается та подача, которая была активна последней, и печать продолжается в обычном режиме.
Что сделали удобнее
- Добавили в окно станочного пульта поддержку станков у которых от 15 программируемых осей.
- Повысили скорость работы с РТК.
- В NC Тюнер теперь флажок для новой операции устанавливается на первую команду G53 перед вызовом инструмента.
- В именах роботов в машинмейкер теперь допустимы спецсимволы.
- Изменили цвет для значений по умолчанию, чтобы стало лучше видно. Теперь он такой 1FADA8.

Обновили всплывающие подсказки для Переходов по безопасной плоскости, Подход/Отход, Перемычек, Неплоской печати, Операции на основе Cura

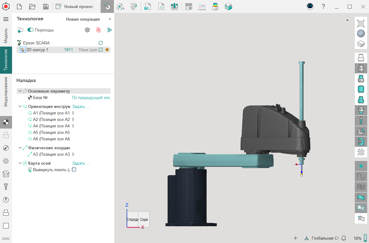
Добавили поддержку роботов типа ABB IRB5510/12. Особенностью робота является кинематика 5 оси.

Теперь для ячеек, которые спроектировали в машинмейкере, позиционеры можно включать и отключать на вкладке Наладка в спруткаме.

Теперь в машинмейкер можно явно задать имена для узлов Tool. Это можно использовать для отладки постпроцессора.

Добавили поддержку новой кинематики роботов типа Scara.
Что исправили
- Исправили критическую ошибку при изменении порядка сортировки операций
- Исправили критическую ошибку от которой программа закрывалась
- Исправили ошибку с отсутствием возможности отредактировать локальную систему координат
- Исправили ошибки при которых появлялись ложные столкновения
- Исправили ошибку в операции Поднутрение послойное
- Исправили ошибку с иконками в рабочем задании
- Исправили ошибку при смене анимации от которой программа закрывалась
- Исправили ошибку при работе с пользовательскими операциями
- Исправили ошибки при работе с опцией моделирование по G-коду
- Исправили ошибки при работе с РТК от которых программа закрывалась
- Исправили ошибку с видимостью рабочего инструмента в машинмейкер
- Исправили ошибку с недоступностью выбора защищенного станка и постпроцессора
- Исправили ошибку при работе в режиме Чертеж из-за которой пропадали визуальные объекты
- Исправили ошибку с неправильным выводом значений подачи при работе с опцией адаптивная подача
- Исправили границы окна менеджера пользовательских операций
- Исправили визуализацию узлов станка в окне свойств на панели включения/выключения видимости
- Исправили ошибку с нарушением прав доступа если закрыть спруткам при поиске доступных постпроцессоров
- Исправили ошибки при работе в окне моделирование
- Исправили ошибки для операции Фаска
- Исправили ошибку при обнаружении столкновений с оснасткой
- Исправили ошибку при работе с палитрой цветов для выбора цвета у операции
- Исправили ошибку в визуализации при работе с оснасткой от которой возникало мерцание рабочего окна
- Исправили ошибку для операции Черновая ротационная
- Исправили ошибку для менеджера лицензий если не активирована ни одна лицензия
- Исправили визуальную ошибку при работе с интерактивным функционалом
- Исправили ошибки в CAD модуле
- Исправили неточности для опции Сечения
- Исправили критическую ошибку при открытии проектов с операцией Работа с противошпинделем
- Исправили ошибки при которых не работали постпроцессоры .dll
- Исправили ошибку при которой не работала опция drag and drop
- Исправили ошибки при работе с многооконным режимом для сетевых лицензий
- Исправили ошибки при расчете траектории для операции Неплоская печать
- Исправили критическую ошибку при остановке обновления 3D модели
- Исправили визуальную ошибку при отрисовке окна для работы с инструментом
- Исправили ошибку когда окно карты осей недоступно если до этого окно было открыто на втором экране
- Исправили ошибки в генераторе постпроцессоров
- Исправили ошибку в режиме Чертеж при построении скруглений
- Исправили ошибку при копировании операций из одного проекта в другой
- Исправили ошибки в интерактиве при привязке уровней к модели
- Исправили ошибки в интерактиве при работе со сплайнами
- Исправили ошибки для операции Выборка
- Исправили ошибку для роботов Fanuc в машинмейкер когда домашняя позиция отличается от нуля
- Исправили ошибку с полем вылета из оправки
- Исправили ошибку с определением верхнего и нижнего уровня отверстия
- Исправили ошибки при работе с оснасткой
- Исправили ошибку с опцией Мощность для операций наплавки
- Исправили ошибки в NC Тюнер
Заключение
Пользователи с активной технической поддержкой уже получили уведомления о выходе нового релиза и могут обновиться.
Если вам не пришло уведомление свяжитесь с нами по телефону 8-800-302-96-90 или напишите на е-мейл: info@sprut.ru




Оставить комментарий
Вы должны быть авторизованы для комментирования.