Вышло обновление СПРУТКАМ 19.7.2
В этом обновлении 120 изменений, содержащих исправление ошибок и улучшение рабочего процесса.
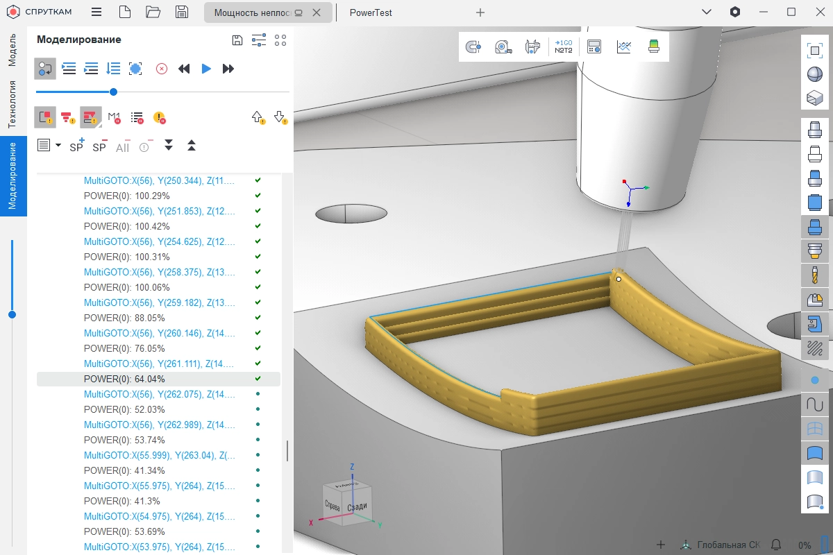
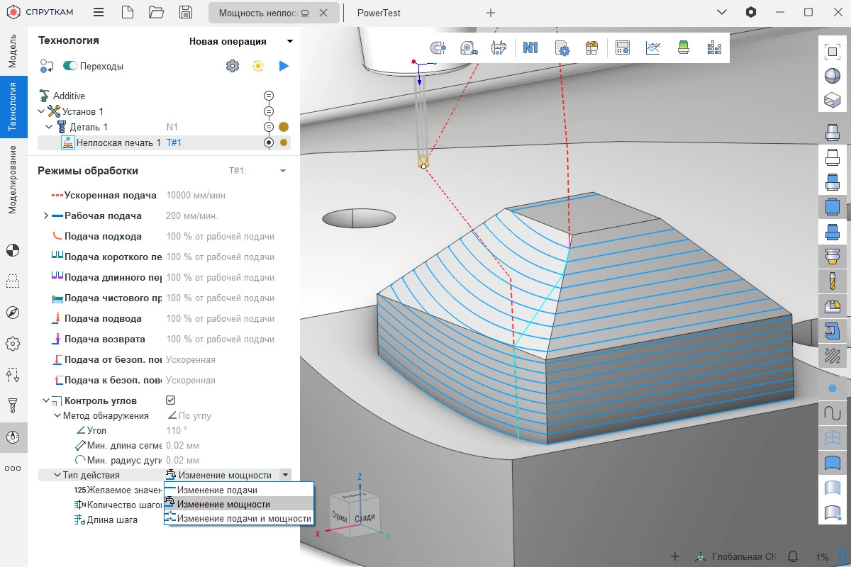
Контроль подачи и мощности для операций наплавки

В этом обновлении параметр Мощность стал доступен для операции Неплоская печать. Теперь этот параметр поддерживают две операции: 5D Наплавка и Неплоская печать. Также мы добавили возможность регулировать значение мощности в процентах от заданной при наплавке в углах.


Чтобы добиться наилучшего качества наплавляемой поверхности можно регулировать и мощность и подачу.
Что сделали удобнее
Новое окно сообщений в техподдержку

Обновили дизайн и функционал окна сообщений в техподдержку. Стало доступно сделать скриншот из интерфейса программы, который автоматически прикрепляется в список файлов для отправки нашим специалистам поддержки.
Новые роботы

Добавили поддержку новых роботов:
- Tecman
- Роботы АтомИнтелМаш — АИМ
- JHY
- EVS
- HANS
- HSR
- Fairino
Обновили библиотеку:
- Omron
- ABB
- AUBO
- Borunto
- Dobot
- Estun
- Effort
- Epson
- uFactory
Контроль оснастки

Добавили возможность отключить контроль столкновений с оснасткой для операций 2D Контур и Обработка сверления. Например, для случаев, когда допускается просверлить деталь и подложку.
- Добавили возможность перемещения по строкам CLData с помощью клавиш со стрелками вверх и вниз при открытом окне станочного пульта
- Обновили умные подсказки для операций 5D Наплавка, Неплоская печать
- Обновили картинки в описании фрезерных операций в окне Новая операция
Что исправили
- Исправили ошибку, когда невозможно было сохранить проект в облачном сервисе, например, OneDrive от Microsoft.
- Исправили ошибку с опцией удаление остатков.
- Исправили ошибку, когда пропадала оснастка в многодетальных проектах.
- Исправили ошибку с перехватом детали.
- Исправили критическую ошибку при изменении параметров в настройке оборудования.
- Исправили ошибку при работе с 4-ой осью в ротационных операциях.
- Исправили ошибки при выводе отчета.
- Исправили ошибку с сохранением результата обработки в файл с расширением .stl.
- Исправили ошибки и обновили алгоритм генерации точек при работе с картой осей.
- Исправили ошибку, когда диалоговое окно могло скрываться за рабочим окном приложения и не закрывалось, мешая продолжить работу.
- Исправили ошибку, когда кнопка Del переставала работать.
- Исправили ошибку, когда значение поля «Шаг» в графике осей не менялось без нажатия Enter.
- Исправили ошибку, когда система координат не переключалась с первого раза и требовалось повторное нажатие.
- Исправили визуальные ошибки в инспекторе параметров для операций измерения.
- Исправили ошибки в NC Тюнер.
- Исправили ошибку импорта 3D моделей из КОМПАС.
- Исправили критические ошибки.
- Исправили сочетание быстрых клавиш, чтобы не было конфликтов с новым функционалом умного выбора геометрии по 3D модели.
- Исправили ошибку с окном настроек зоны ограничений в рабочем задании.
- Исправили ошибки, когда главное окно становилось недоступным при работе с окном станочного пульта.
- Исправили ошибку, когда не отображалась информация о наличии обновления программы.
- Исправили ошибку с неверным определением положения заготовки в токарно-фрезерных станках.
- Исправили ошибку, когда скорость моделирования обработки могла повлиять на появление ложных столкновений.
- Исправили ошибку, когда невозможно было закрыть главную страницу программы.
- Исправили цвет значка G54 в темной теме.
- Исправили кинематическую схему робота в проекте точечной сварки из примеров.
- Исправили ошибку, когда не получалось импортировать 3D модели в формате STEP с недопустимыми внешними границами.
- Исправили автоматический поворот системы координат заготовки для токарных автоматов.
- Исправили ошибки в инсталляторе.
- Исправили критическую ошибку во время расчета траектории при нажатии кнопки «Показать все».
- Исправили критическую ошибку при удалении тела оснастки и сообщение об ошибке в интерфейсе окна.
- Исправили ошибки в MachineMaker.
- Исправили ошибку в режиме моделирования по тексту УП из-за ошибок в постпроцессоре.
- Исправили ошибку, когда не получалось открыть проект с 3D моделью детали, состоящую из более чем 1600 поверхностей.
- Исправили визуальную ошибку окна авторизации в систему PLM.
- Исправили визуальные ошибки, которые появлялись при нестандартных масштабах монитора.
- Исправили ошибки интерполяции для операции «Обработка фасок».
- Исправили ошибку при переключении между лицензиями.
- Исправили ошибку для опции экспорта параметров операций.
- Исправили конфликты с антивирусами при установке программы.
- Исправили визуальную ошибку для результата моделирования при переключении между операциями.
- Исправили ошибку, когда результат моделирования обработки в фоне после расчета траектории конфликтовал с результатом пошагового моделирования.
- Исправили визуальные ошибки в окне ИИ помощника.
- Исправили недочеты в таблице метрических резьб.
- Исправили зависание программы при многократном переключении в окне мастера дополнений.
- Исправили ошибку для опции «Проверка на коллизии» с невидимыми узлами станка.
- Исправили ошибку при работе со скриптовой операцией.
- Исправили ошибку, когда не сохранялись расчетные формулы.
- Исправили прочие визуальные ошибки в инспекторе параметров.
- Исправили ошибку, когда программа не закрывалась.
- Исправили ошибку при переключении между несколькими проектами.
- Исправили критическую ошибку при попытке редактирования всплывающей подсказки и расчете траектории.
- Исправили ошибки в операции «3D Спираль».
- Исправили ошибку при запуске расчета траектории и просмотре списка ранее открытых проектов.
- Исправили ошибку, когда не было возможности восстановить последний сохраненный проект из-за неожиданного сбоя.
- Исправили ошибки с параметром начальной точки инструмента в операции «Неплоская печать».
- Исправили проблемы с быстродействием во время моделирования.
- Исправили визуальные ошибки для операций электроэрозионной обработки.
- Исправили ошибки в CAD модуле, приводящие к проблемам при открытии проектов.
- Исправили ошибку для параметра удлинение/обрезка проходов с замкнутым контуром для операции «5D Стенки».
- Исправили ошибку для метода расчета по двум кривым в операции «5D Стенки».
- Исправили визуальные ошибки на панели настроек FBM операции.
Заключение
Пользователи с активной технической поддержкой уже получили уведомления о выходе нового релиза и могут обновиться.
Если вам не пришло уведомление свяжитесь с нами по телефону 8 800 302-96-90 или напишите на е-мейл: info@sprut.ru




Оставить комментарий
Вы должны быть авторизованы для комментирования.