Вышло обновление СПРУТКАМ 18.2.1
В этом обновлении внесли 92 изменения, содержащие исправление ошибок и улучшение рабочего процесса.
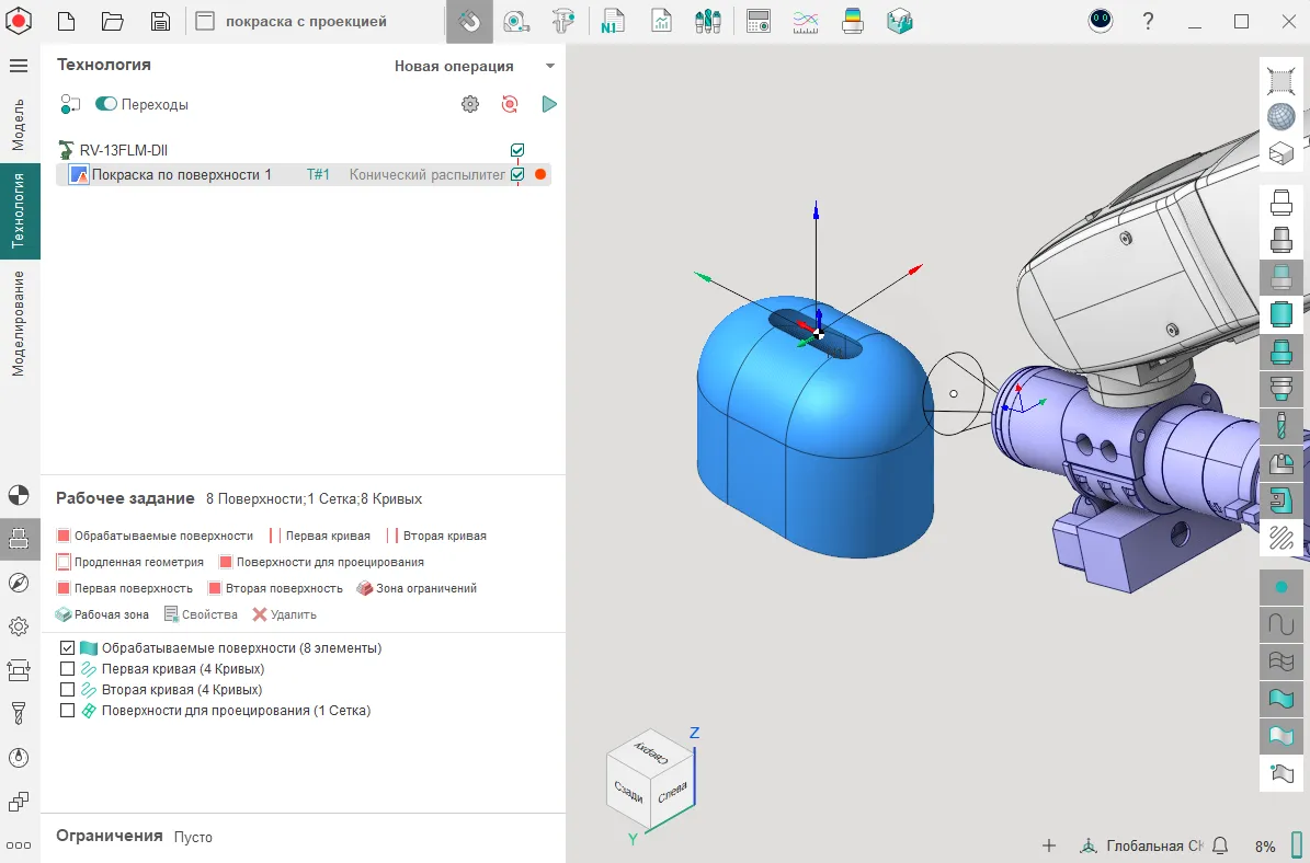
Поддержка STL для проецирования

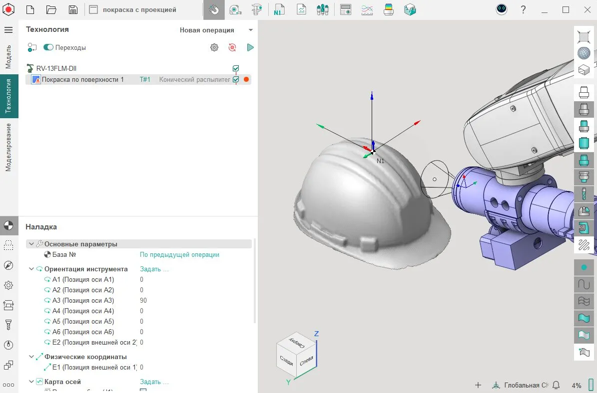
Для нанесения покрытий часто нужно двигаться по нормали к детали. При этом точная ориентация не требуется, как при фрезеровании, а деталь может быть в формате STL.

В этом случае мы можем создать упрощённую модель детали.

И указать её в качестве обрабатываемых поверхностей.

Для расчета траектории выбрать поверхность для проецирования. Эта опция теперь поддерживает STL-модели.

В этом случае траектория считается таким образом, что управление осью происходит по упрощенной созданной поверхности, а вот «инструмент» движется по основной STL—модели.
Что сделали удобнее
Обновили умные подсказки для адаптивной стратегии, ориентации инструмента, осевого припуска.
Что исправили
- Исправили ошибку при сохранении тисков как оснастку
- Исправили ошибку при работе с картой осей
- Исправили ошибки при работе с роботами ABB со связанной вспомогательной осью
- Исправили ошибки при задании припусков в операции «Черновая послойная»
- Исправили ошибки при работе с операцией «Наплавка 3D»
- Исправили ошибку при работе с генератором постпроцессоров
- Исправили ошибку при переименовании 3D модели в CAD модуле
- Исправили ошибку, когда смещалось рабочее задание при переходе в режим симуляции обработки
- Исправили ошибку, при которой не сохранялся список недавно импортированных 3D моделей
- Исправили ошибки при работе с твердотельным моделированием
- Исправили ошибку при подключении внешних скриптовых приложений
- Исправили ошибку при построении отрезка в режиме «Чертеж»
- Исправили ошибку при быстром моделировании до текущей операции
- Исправили ошибку при создании векторов для 5D кривых
- Исправили ошибку при выборе поверхностей через Shift
- Исправили ошибку для расчета траектории в операции «Неплоская печать»
- Исправили ошибку для подводов/отводов при работе с Отчетами
- Исправили ошибку при работе с операцией «6D Контур»
- Исправили ошибку для эффектора при работе с операцией «Сварка 6D»
- Исправили ошибки при запуске программы
- Исправили ошибку для опции «Копировать позицию из пульта станка»
- Исправили визуальные ошибки, когда панель с иконками видимости находится в рабочей зоне слева
- Исправили ошибку для стратегии «Черновой цикл» в операции наружного чернового точения
- Исправили ошибки при импорте 3D моделей из КОМПАС
- Исправили ошибку, когда зависала программа при выделении поверхностей
- Исправили отсутствие перевода для «NC Тюнер»
- Исправили ошибку при расчете траектории в операции «3D смещение»
- Исправили ошибку в режиме моделирования по тексту управляющей программы
- Исправили ошибку, когда отсутствует кнопка «Сохранить» при редактировании параметров инструмента
- Исправили ошибки при работе с операцией «Перемещение детали»
- Исправили критические ошибки
Заключение
Пользователи с активной технической поддержкой уже получили уведомления о выходе нового релиза и могут обновиться.
Если вам не пришло уведомление свяжитесь с нами по телефону 8 800 302-96-90 или напишите на е-мейл: info@sprut.ru




Оставить комментарий
Вы должны быть авторизованы для комментирования.