Вышло обновление СПРУТКАМ 19.5
В этом обновлении внесли 130 изменений, содержащих исправление ошибок и улучшение рабочего процесса.
Обновили симулятор нанесения покрытий

Теперь отрисовка самой детали выполняется непосредственно в результате обработки. Поэтому, чтобы увидеть, что покрашено, а что нет, включать видимость детали не нужно.

Еще одно изменение в этом релизе: теперь по умолчанию пользователь сразу видит только лишь окраску по цвету операции, без градиента толщины нанесенного слоя. Для оценки толщины слоя включите опцию «Сравнение результата обработки» и настройте цветовой градиент для сравнения с эталоном.
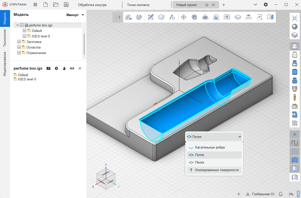
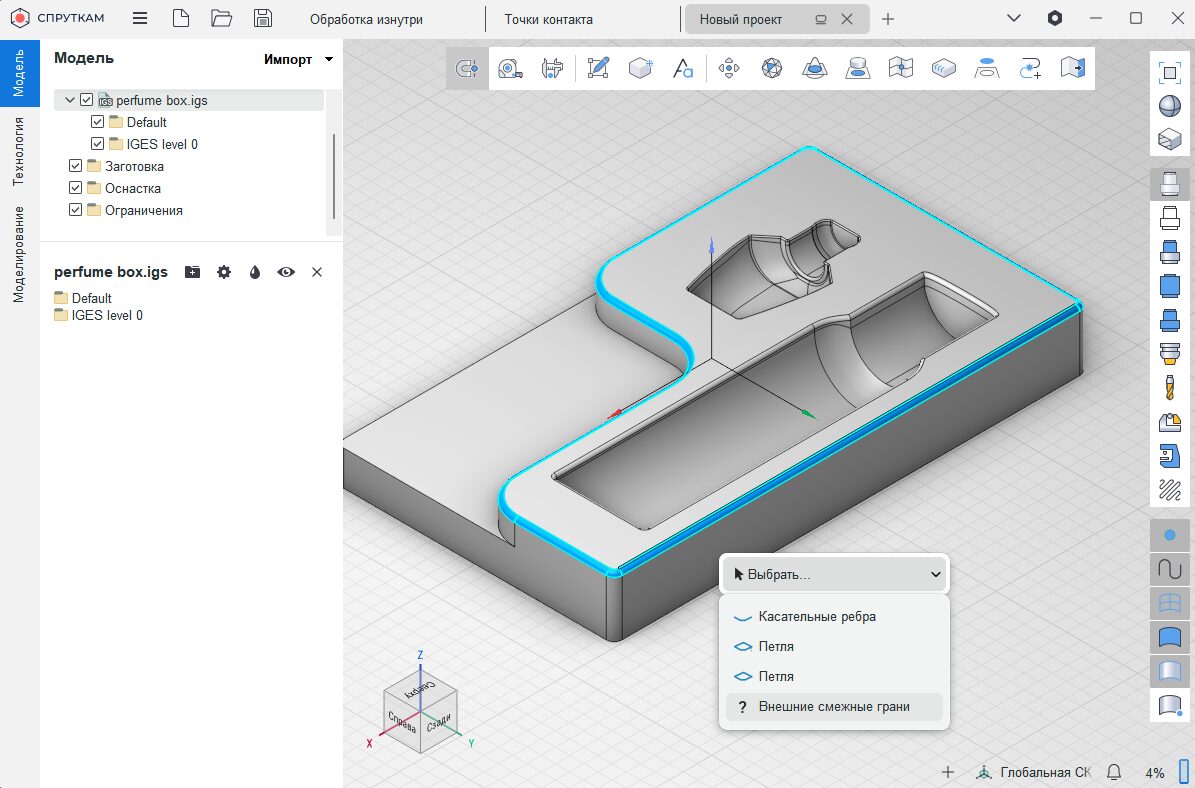
Обновили автоматический выбор поверхностей

Если сначала выделить замкнутый контур, а затем снова кликнуть по грани контура правой кнопкой мышки, то в меню выбора элементов появится пункт «Изолированные поверхности». Теперь так можно выбрать все поверхности внутри выделенного замкнутого контура, например поверхности профильного кармана.

Если сначала выделить замкнутый контур, а затем снова кликнуть по грани контура правой кнопкой мышки, то в меню выбора элементов появится пункт «Внешние смежные грани». Теперь так можно выбрать все поверхности, смежные граням выделенного замкнутого контура, например, так можно выделить поверхности скругления граней.
Автоматический расчет проходов для 5D Стенки

В параметре «Осевые проходы» можно указать расчет траектории по величине шага или по количеству проходов. Система автоматически рассчитает равномерную обработку по 3D модели.
Что сделали удобнее

Обновили ИИ-ассистент для СПРУТКАМ на базе ЯндексGPT, теперь он ищет ответ по документации СПРУТКАМ и предлагает ссылки.
- Обновили всплывающие подсказки для операций «Карандашная», «5D стенки», «Неплоская печать», «Наружное/внутреннее нарезание резьбы»
- Добавили параметр «количество заходов резьбы» в CLD команды для цикла нарезания резьбы G92
- В разделе загрузки теперь всегда доступны ссылки на скачивание оффлайн инсталляторов
- Обновили окно шаблона отверстий для операции «Обработка отверстий»
- Обновили команды для API
- Обновили алгоритм выбора при зажатии Ctrl+Shift
- Обновили список параметров для операции «Обработка отверстий»
- Обновили алгоритм процесса распараллеливания при импорте 3D моделей
Что исправили
- Исправили ошибку, при которой в системных настройках параметр пути сохранения проекта игнорировался
- Исправили ошибку для операции 6D Контур: добавили возможность задать Направляющую поверхность в рабочем задании
- Исправили ошибку с отсутствием пункта «Сохранить проект в PLM» в меню сохранения
- Исправили ошибку для редких случаев, когда невозможно было открыть проект после автосохранения
- Исправили ошибку, которая приводила к зависанию программы при работе с окном генерации управляющей программы
- Исправили ошибку при работе с многоканальным режимом симуляции обработки
- Исправили ошибки при экспорте 3D моделей в формате STEP
- Исправили визуальные ошибки в светлой и темной теме
- Исправили ошибки при работе с генератором постпроцессоров
- Исправили ошибки при работе с операцией токарный перехват
- Исправили ошибку при повторном открытии последнего проекта с некорректным путем сохранения на сетевом диске
- Исправили ошибку при повторном открытии проектов, при которой программа вылетала во время импорта на вкладке «Модель»
- Исправили ошибку при прокрутке списка узлов станка
- Исправили ошибку с дистрибутивным постпроцессором Fanuc(21i)_TurnMill
- Исправили визуальные ошибки с окнами всплывающих подсказок
- Исправили визуальную ошибку, из-за которой было мерцание главного экрана, когда параметры в операциях задавали прокруткой колесика мышки
- Исправили ошибки для режима полной симуляции обработки в процессе расчета траектории
- Исправили ошибки при сохранении или открытии проектов
- Исправили ошибку видимости 3D моделей при работе с оснасткой
- Исправили ошибку при работе с интерактивом для параметров отверстия
- Исправили ошибку при работе с опцией пространственные преобразования
- Исправили ошибку при работе с геометрией сплайна и его удалении
- Исправили ошибку, при которой не менялась точка контакта инструмента с деталью
- Исправили визуализацию при сравнении результата обработки и 3D модели
- Исправили ошибку при определении рабочего задания
- Исправили ошибки визуализации при включенной прозрачности для элементов станка
- Исправили визуальные ошибки с окном генерации списка операций по 3D модели
- Исправили ошибку с пустыми скриншотами для точек автосохранения
- Исправили ошибки с фантомными коллизиями при включенной опции полного моделирования при расчете траектории
- Исправили ошибку при работе с окном мастера дополнений
- Исправили ошибку, при которой программа зависала при расчете обработки с некорректно заданным правилом подхода
- Исправили ошибку, при которой невозможно было выбрать геометрию детали по 3D модели для многодетального проекта
- Исправили ошибки при расчете чистовых построчных операций
- Исправили ошибки при работе с библиотекой проектов
- Исправили ошибку при прокрутке списка операций
- Исправили визуальную ошибку в окне «Параметры» для таблицы «Установки»
- Исправили ошибку с ложным столкновением для операции «Подача прутка» в многоканальном моделировании
- Исправили ошибку с прокруткой списка операций в меню «Параметры по операции»
- Исправили визуальную ошибку с колонками таблицы установки в окне «Параметры»
- Исправили ошибки в модуле обновления
- Исправили ошибки в генераторе постпроцессоров
- Исправили ошибки для операции 5D стенки
- Исправили ошибки при открытии нового проекта в отдельной вкладке
- Исправили ошибки для NC Тюнер 2 связанные с визуализацией, интерпретаторами, интерфейсом программы
Заключение
Пользователи с активной технической поддержкой уже получили уведомления о выходе нового релиза и могут обновиться.
Если вам не пришло уведомление свяжитесь с нами по телефону 8 800 302-96-90 или напишите на е-мейл: info@sprut.ru




Оставить комментарий
Вы должны быть авторизованы для комментирования.